十大开源量化交易框架测评:哪个最适合币圈野蛮生长

币圈量化,真的是暴富密码吗?

说实话,量化交易这玩意儿,既不是印钞机,也不是提款机。但确实,在这个24小时不停歇的数字货币市场里,人工交易真的太累了。你总不能熬夜盯着K线到天亮吧?眼睛瞎了都不值当。今天咱们就来聊聊这十个最火的开源量化框架,看看哪个最适合咱们这些想在币圈分一杯羹的散户。

1. Freqtrade:币圈量化的”国民框架”

说到币圈量化,不提Freqtrade那就是耍流氓。这货简直就是为数字货币而生的。
为什么说它是国民框架?Freqtrade最牛的地方在于它对币圈交易所的支持程度。Binance(币安)※(非投资建议)、OKX※(非投资建议)、Huobi※(非投资建议)、Kraken※(非投资建议)等主流交易所基本都能无缝对接。而且更新速度贼快,每次交易所API有变化,人家基本一周内就能跟上。

1
2
3
4
5
6
7
8
9
10
11
12
13
14
15
16
17
18
19
20
21
{
"max_open_trades": 5,
"stake_currency": "USDT",
"stake_amount": 100,
"tradable_balance_ratio": 0.99,
"fiat_display_currency": "USD",
"dry_run": false,
"exchange": {
"name": "binance",
"key": "your_api_key",
"secret": "your_secret_key",
"ccxt_config": {
"enableRateLimit": true
},
"pair_whitelist": [
"BTC/USDT",
"ETH/USDT",
"BNB/USDT"
]
}
}

这个配置看起来简单,但实际上背后的逻辑相当复杂。
Freqtrade会帮你处理订单管理、风险控制、资金分配等一堆麻烦事。实战体验如何?我用Freqtrade跑了大概半年,说说真实感受。优点很明显:社区活跃度高,遇到问题基本都能在GitHub或者Discord找到答案。策略编写也相对简单,就算你Python水平一般,照着文档撸代码也不会太吃力。

1
2
3
4
5
6
7
8
9
10
11
12
13
14
15
16
17
18
19
20
21
22
23
24
25
26
from freqtrade.strategy import IStrategy
from pandas import DataFrame
import talib.abstract as ta

class RSIStrategy(IStrategy):

def populate_indicators(self, dataframe: DataFrame, metadata: dict) -> DataFrame:
# 计算 RSI 指标,周期设置为 14
dataframe['rsi'] = ta.RSI(dataframe, timeperiod=14)
return dataframe

def populate_buy_trend(self, dataframe: DataFrame, metadata: dict) -> DataFrame:
# 当 RSI < 30 时,产生买入信号
dataframe.loc[
(dataframe['rsi'] < 30),
'buy'
] = 1
return dataframe

def populate_sell_trend(self, dataframe: DataFrame, metadata: dict) -> DataFrame:
# 当 RSI > 70 时,产生卖出信号
dataframe.loc[
(dataframe['rsi'] > 70),
'sell'
] = 1
return dataframe

但是也有让人头疼的地方。Freqtrade对高频交易支持不够好,延迟控制方面还是有些欠缺。而且如果你想搞一些复杂的套利策略,可能需要大改源码。

2. CCXT:交易所连接器之王

CCXT严格来说不算是完整的量化框架,更像是一个交易所API的统一接口。但在币圈量化这块,它的地位真的无法撼动。
为什么必须了解CCXT?几乎所有的币圈量化框架底层都在用CCXT。它支持140多家交易所,基本涵盖了全球所有主流和非主流的数字货币交易平台。更重要的是,它把不同交易所的API统一成了相同的接口,这对开发者来说简直是福音。

1
2
3
4
5
6
7
8
9
10
11
12
13
14
15
16
17
18
19
20
21
22
23
24
25
26
27
28
29
30
31
32
33
34
35
import ccxt

# -------------------------------
# 连接 Binance 交易所(测试模式)
# -------------------------------
binance = ccxt.binance({
'apiKey': 'your_key',
'secret': 'your_secret',
'sandbox': True # 测试模式
})

# -------------------------------
# 连接 OKX 交易所(测试模式)
# -------------------------------
okx = ccxt.okx({
'apiKey': 'your_key',
'secret': 'your_secret',
'password': 'your_passphrase', # OKX需要额外的passphrase
'sandbox': True
})

# -------------------------------
# 获取账户余额
# -------------------------------
binance_balance = binance.fetch_balance()
okx_balance = okx.fetch_balance()

print("Binance Balance:", binance_balance)
print("OKX Balance:", okx_balance)

# -------------------------------
# 在 Binance 下单(市场买入 BTC)
# -------------------------------
order = binance.create_market_buy_order('BTC/USDT', 0.001)
print("Order:", order)

实际使用中的痛点CCXT最大的问题是稳定性。
不同交易所的API质量参差不齐,有些小交易所经常出现连接超时或者数据异常。而且CCXT对WebSocket支持不够完善,想要实时行情数据还得额外折腾。我记得有一次用CCXT连接某个小交易所,结果那个交易所的API文档和实际接口完全对不上号,折腾了一个星期才搞定。这种事在币圈太常见了。

3. Gekko:曾经的王者,现在的回忆

Gekko在早期币圈量化领域可以说是霸主级别的存在。可惜现在基本停止更新了,但还是值得聊聊,因为很多现在流行的框架都借鉴了它的设计思路。
Gekko的辉煌岁月2017年那会儿,Gekko简直就是币圈量化的代名词。它有个可视化的策略回测界面,对新手非常友好。你不需要写太多代码,就能搞出一个看起来很专业的交易机器人。
为什么没落了?主要原因是技术债务积累太多,而且开发团队精力有限。币圈发展太快,交易所API变化频繁,Gekko跟不上节奏了。现在虽然还能用,但已经不建议新手入门了。

4. Catalyst:Quantopian的币圈分支

Catalyst是基于著名的Zipline回测引擎开发的,专门针对数字货币市场。它的设计理念很先进,但实际使用起来坑也不少。学院派的严谨Catalyst最大的优点是回测功能强大,数据处理能力也很不错。它采用了类似传统量化的Pipeline架构,对因子研究支持得比较好。

1
2
3
4
5
6
7
8
9
10
11
12
13
14
15
16
17
18
19
20
21
22
23
24
25
26
27
28
29
30
31
from catalyst.api import order_target_percent, symbol, record
import numpy as np

# 初始化函数,在回测开始前执行一次
def initialize(context):
# 定义交易的资产,这里是 BTC/USD
context.asset = symbol('btc_usd')
# 记录初始价格,用来计算涨跌幅
context.base_price = None

# 数据处理函数,每个时间周期(比如每分钟)运行一次
def handle_data(context, data):
# 获取当前资产的价格
current_price = data.current(context.asset, 'price')

# 如果是第一次运行,记录当前价格作为基准价格
if context.base_price is None:
context.base_price = current_price

# 计算当前价格与基准价格的涨跌比例
price_change = (current_price - context.base_price) / context.base_price

# 如果价格比基准价格上涨超过 10%
if price_change > 0.1:
# 将持仓比例调低到 50%(减仓)
order_target_percent(context.asset, 0.5)

# 如果价格比基准价格下跌超过 10%
elif price_change < -0.1:
# 将持仓比例调高到 100%(加仓)
order_target_percent(context.asset, 1.0)

现实很骨感
Catalyst的问题在于它太学院派了。在实际交易中,你会发现很多细节问题它都没考虑到。比如滑点模型不够准确,对市场微观结构的理解不够深入。而且现在项目维护状态也不太好。

5.Backtrader:回测界的老大哥

Backtrader主要是做回测的,但也支持实盘交易。它在传统金融领域用得比较多,币圈相对少一些,但功能确实强大。回测功能的天花板Backtrader的回测功能真的是细致入微。支持各种复杂的订单类型,手续费模型,滑点模拟等等。如果你想认真研究策略,这个框架值得深入学习。

1
2
3
4
5
6
7
8
9
10
11
12
13
14
15
16
17
18
19
20
21
22
23
24
25
26
27
28
29
30
31
32
33
34
35
36
37
38
39
40
41
42
43
44
45
import backtrader as bt


# 定义移动平均线策略
class MovingAverageStrategy(bt.Strategy):
# 策略参数:默认周期为 20
params = (('period', 20),)

def __init__(self):
# 简单移动平均线 (SMA)
self.ma = bt.indicators.MovingAverageSimple(
self.data.close,
period=self.params.period
)
# 价格与均线的交叉信号
self.crossover = bt.indicators.CrossOver(
self.data.close,
self.ma
)

def next(self):
if not self.position:
# 向上交叉 → 买入
if self.crossover > 0:
self.buy()
else:
# 向下交叉 → 卖出
if self.crossover < 0:
self.sell()


# --------------------------
# 回测设置
# --------------------------
cerebro = bt.Cerebro()
cerebro.addstrategy(MovingAverageStrategy)

# 加载数据(需替换为你的数据源)
cerebro.adddata(data)

# 设置初始资金
cerebro.broker.setcash(10000)

# 运行回测
cerebro.run()

在币圈的水土不服Backtrader最大的问题是对币圈特色支持不够。比如7x24小时交易,分钟级别的高频数据,这些在传统股票市场不常见的特性,Backtrader处理起来就显得笨拙。

6.VeighNa(原VnTrader):国产量化之光

VeighNa是国内开发的开源量化框架,前身是VnTrader。这个框架在国内量化圈子里认知度很高,特别是期货和股票量化。本土化优势明显VeighNa最大的优势是对国内交易环境的深度适配。不管是A股、期货还是数字货币,基本都能搞定。而且文档和社区都是中文的,对国内用户很友好。

1
2
3
4
5
6
7
8
9
10
11
12
13
14
15
16
17
18
19
20
21
22
23
24
25
26
27
28
29
30
31
from vnpy.app.cta_strategy import CtaTemplate
from vnpy.trader.object import BarData
import talib


class DualMovingAverageStrategy(CtaTemplate):
# 策略参数
fast_period = 10
slow_period = 20

def __init__(self, cta_engine, strategy_name, vt_symbol, setting):
super().__init__(cta_engine, strategy_name, vt_symbol, setting)

# 均线变量
self.fast_ma = 0
self.slow_ma = 0

def on_bar(self, bar: BarData):
# 计算快、慢均线
self.fast_ma = talib.SMA(self.close_array[-self.fast_period:])[-1]
self.slow_ma = talib.SMA(self.close_array[-self.slow_period:])[-1]

# 无仓位 → 均线金叉买入
if self.pos == 0:
if self.fast_ma > self.slow_ma:
self.buy(bar.close_price + 5, 1)

# 多头持仓 → 均线死叉卖出
elif self.pos > 0:
if self.fast_ma < self.slow_ma:
self.sell(bar.close_price - 5, abs(self.pos))

币圈支持还在完善中
VeighNa对币圈的支持相比传统金融还是有差距。主要是币圈交易所太多太杂,而且API变化频繁,跟进起来比较吃力。但好在社区活跃,问题反馈和修复都比较及时。

7. Jesse:专为币圈而生的新秀

Jesse是专门为数字货币交易设计的量化框架,虽然出现时间不长,但发展势头很猛。
现代化的设计理念
Jesse采用了很多现代化的设计理念,比如类型提示、异步处理、模块化架构等。代码写起来比较舒服,性能也不错。

1
2
3
4
5
6
7
8
9
10
11
12
13
14
15
16
17
18
19
20
21
22
23
24
25
26
27
28
29
30
31
32
33
34
35
36
37
38
39
40
41
42
43
44
45
from jesse.strategies import Strategy
import talib
from jesse import utils


class BollingerBandsStrategy(Strategy):
"""
布林带交易策略(Jesse 框架)
- 当收盘价低于下轨时做多
- 当收盘价高于上轨时做空
"""

def should_long(self) -> bool:
"""做多条件:价格跌破布林带下轨"""
return self.close < self.bb_lower

def should_short(self) -> bool:
"""做空条件:价格突破布林带上轨"""
return self.close > self.bb_upper

def should_cancel(self) -> bool:
"""是否要取消挂单,这里设为不取消"""
return False

def go_long(self):
"""开多仓,使用资金的 10%"""
quantity = utils.size_to_qty(self.capital * 0.1, self.price)
self.buy = quantity, self.price

def go_short(self):
"""开空仓,使用资金的 10%"""
quantity = utils.size_to_qty(self.capital * 0.1, self.price)
self.sell = quantity, self.price

@property
def bb_upper(self):
"""布林带上轨"""
upper, _, _ = talib.BBANDS(self.candles[:, 2], timeperiod=20, nbdevup=2, nbdevdn=2)
return upper[-1]

@property
def bb_lower(self):
"""布林带下轨"""
_, _, lower = talib.BBANDS(self.candles[:, 2], timeperiod=20, nbdevup=2, nbdevdn=2)
return lower[-1]

年轻项目的通病
Jesse的问题主要是生态还不够丰富,社区相对较小。遇到复杂问题时,可能找不到现成的解决方案。而且项目还在快速迭代中,API变化比较频繁。

8. Zenbot:简单粗暴的选择

Zenbot的设计哲学就是简单粗暴,能跑就行。它没有复杂的架构设计,但正因为简单,所以稳定性还不错。
傻瓜式操作
Zenbot最大的优点是上手容易。基本上下载下来,改改配置文件就能跑。对于那些不想深入研究代码,只想快速搭建交易机器人的用户来说,这是个不错的选择。

1
2
3
4
5
6
7
8
9
10
11
12
13
14
15
16
17
18
19
20
21
22
23
24
25
26
27
28
29
30
// Zenbot RSI 策略示例
module.exports = function (s, options) {

const so = s.options; // 获取策略配置参数

s.strategy = {
onPeriod: function (s, cb) {
// 确保lookback有足够数据
if (s.lookback.length >= so.period_length) {

// RSI低于超卖阈值 → 买入信号
if (s.period.rsi < so.oversold_rsi) {
if (!s.action) {
s.action = 'buy';
}
}

// RSI高于超买阈值 → 卖出信号
else if (s.period.rsi > so.overbought_rsi) {
if (s.action === 'buy') {
s.action = 'sell';
}
}
}

// 回调函数(Zenbot框架必须)
cb();
}
};
};

功能有限是硬伤
Zenbot的问题很明显:功能太基础了。想要实现复杂的策略逻辑,基本上要大改源码。而且项目维护不够积极,遇到问题只能自己想办法。

9.HummingBot:做市商机器人专家

HummingBot专注于做市商策略,在去中心化交易所(DEX)领域有独特优势。
DEX领域的先行者
随着DeFi的兴起,HummingBot在去中心化交易所做市方面确实有一套。它支持Uniswap、SushiSwap等主流DEX,而且对流动性挖矿等新玩法适配得比较好。

1
2
3
4
5
6
7
8
9
10
11
12
13
14
15
16
17
18
19
20
21
22
23
24
25
26
27
28
29
30
31
32
33
34
35
from hummingbot.strategy.dev_simple_trade import SimpleTradeStrategy
from hummingbot.strategy.dev_simple_trade.dev_simple_trade_proposal import Proposal, PriceSize


class CustomStrategy(SimpleTradeStrategy):
"""
自定义简单限价交易策略
- 根据当前价格,挂出买卖单
- 买单比参考价格低一定比例 (bid_spread)
- 卖单比参考价格高一定比例 (ask_spread)
"""

def __init__(self, market_info):
super().__init__(market_info)

# 买卖差价比例(1%)
self.bid_spread = 0.01
self.ask_spread = 0.01

def create_proposal_based_on_order_book(self):
"""
基于当前市场价格生成挂单提案
"""
# 当前参考价格
ref_price = self.get_price()

# 计算买卖价格
buy_price = ref_price * (1 - self.bid_spread)
sell_price = ref_price * (1 + self.ask_spread)

# 返回挂单提案
return Proposal([
PriceSize(buy_price, self.order_amount),
PriceSize(sell_price, self.order_amount)
])

中心化交易所支持一般
HummingBot在传统的中心化交易所支持方面就比较一般了。策略类型也比较局限,主要还是围绕做市商策略展开。

10.QuantConnect LEAN:云端量化的代表

LEAN是QuantConnect平台的开源核心引擎,支持多种资产类别,包括数字货币。
企业级的架构设计
LEAN的架构设计确实很专业,支持大规模的并行回测,数据处理能力也很强。如果你想搞大规模的策略研究,这个框架值得考虑。
本地部署的复杂性
LEAN最大的问题是本地部署比较复杂。官方主要推广云端服务,本地版本的文档和支持都比较有限。而且它主要是用C#写的,对Python用户不够友好。

框架对比分析

实战建议:从入门到进阶的路径

(1)新手入门路线

如果你是刚接触量化交易的新手,我建议这样的学习路径:

  • 先从Freqtrade开始:文档齐全,社区活跃,坑已经被前人踩得差不多了
  • 学习基础的技术指标:RSI、MACD、布林带这些经典指标先搞懂
  • 从简单策略做起:均线策略、网格策略这种容易理解的先试试手

(2)进阶路线规划

有了一定基础之后,可以考虑:

  • 深入学习CCXT:这样你就能连接任何交易所,不受框架限制
  • 研究高频策略:套利、做市等更复杂的策略
  • 搭建自己的系统:根据具体需求定制化开发

(3)技术层面的坑

  • API限制问题:每个交易所的API都有频率限制,超了就会被封IP。我之前就因为这个问题,机器人停了好几天。
  • 数据质量问题:小交易所的数据经常有问题,K线数据缺失、价格异常这种事太常见了。
  • 网络稳定性:币圈7x24小时交易,网络一断就可能错过行情。建议用VPS,而且最好准备备用网络。

(4)策略层面的坑

  • 过拟合问题:回测效果很好,实盘一上就爆仓。这种事我见过太多次了。
  • 黑天鹅事件:币圈黑天鹅太多了,519、312这种暴跌,再好的策略都扛不住。
  • 流动性陷阱:小币种流动性差,买得进卖不出,这种痛苦谁试过谁知道。

(5)资金管理的坑

  • 仓位控制:刚开始玩量化,很容易上头,全仓梭哈。记住,任何策略都要控制仓位。
  • 风险分散:不要把所有钱都放在一个策略上,更不要都放在一个交易所。
  • 回撤控制:设置止损很重要,别相信什么”长期一定赚钱”的鬼话。

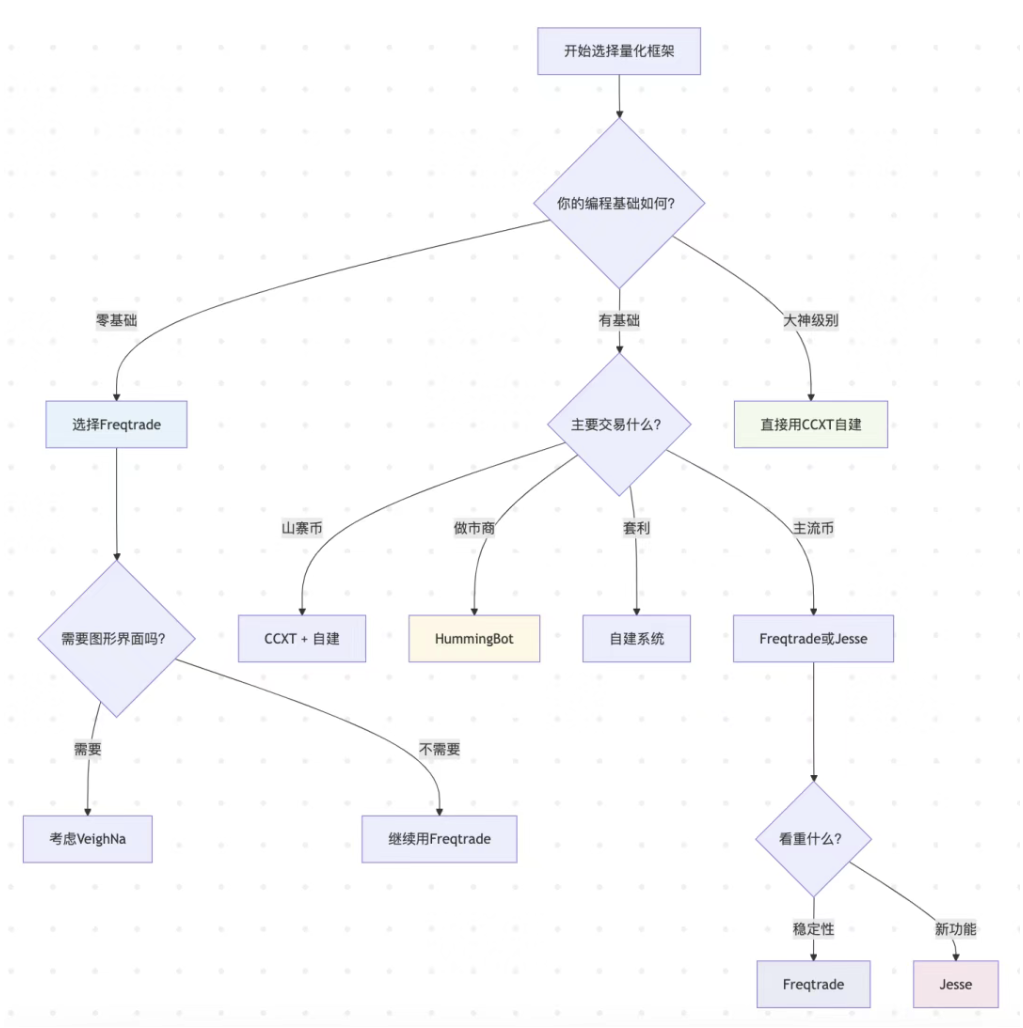
选择框架的决策树

面对这么多选择,到底该怎么决定?我给你一个简单的决策流程: